虚阁网 > 郑振铎 > 中国俗文学史 | 上页 下页
第二章 古代的歌谣 六


  《楚辞》里也有许多民歌性质的东西。楚人善讴。楚歌在秦、汉间是最流行的一种歌声。不仅项羽,就是刘邦和他的宫廷中人,对于楚歌也是极爱好的。屈原、宋玉之作,其受到民歌的影响是当然的。

  在《楚辞》里最可注意的是《九歌》和《大招》、《招魂》。

  《九歌》大部分是迎神送神和祝神的乐曲。朱熹说:

  昔楚南郢之邑,沅、湘之间,其俗信鬼而好祀。其祀必使巫觋作乐,歌舞以娱神。蛮荆陋俗。词既鄙俚;而其阴阳人鬼之间,又或不能无亵慢淫荒之杂。原既放逐,见而感之,故颇为更定其词,去其泰甚。

  是朱氏承认《九歌》原为湘、沅之间祀神的乐歌,屈原仅“更定其词,去其泰甚”而已。

  《九歌》凡十一篇,“吉日兮辰良”的《东皇太一》疑是迎神之曲,恰好和《礼魂》的送神曲:“成礼兮会鼓之长,无绝兮终古”相终始的。不过屈原改作的成分太多了,已看不出民歌的原来的浑朴的气质。

  《招魂》相传为宋玉作。朱熹说:“古者人死,则使人以其上服,升屋履危,北面而号曰:皋某复!遂以其衣三招之,乃下以履尸。此礼所谓复也。荆、楚之俗,乃或以是施之生人。故宋玉哀闵屈原无罪放逐,恐其魂魄离散而不复还。遂因国俗,托帝命,假巫语以招之。”我们看《招魂》的语气,确是招生魂之作。其描写的层次,完全具有宗教仪式上的必要的共同的条件。后代的迎亲曲,以至僧徒的“焰口”、放生咒等等,其结构都和此有些相同。故《招魂》之受有民歌极大的影响是无疑的,或竟是改作的“招魂曲”,为民间实际上应用的东西吧。

  焰口,佛教名词。古印度传说中一种饿鬼的名称。以身形焦枯、口内燃火,咽细如针而得名。佛教密宗有专对这种饿鬼施食的经咒和念诵仪轨,一般称为放焰口。

  《大招》不知何人所作。“或曰屈原,或曰景差”。其性质和《招魂》完全相同;也恐是民间实际上应用的“招魂曲”。不过是《招魂》的异本,或流行于另一个地域的“招魂曲”而已。

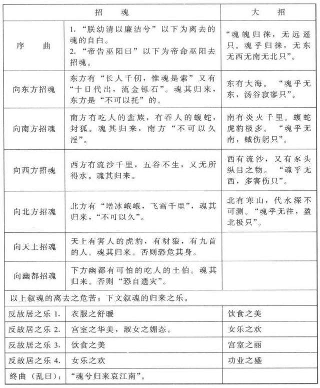
  现在把这两篇“招魂曲”的内容列一表于下:

  俗文学史

  其内容虽略有不同,而结构却是完全相同的。(《大招》不向天上及幽都招魂,恐亦系地域的信仰关系。)先示之以各方的恐怖,都不可去,继乃力阐归来有无穷之乐。这完全是招生魂的话。故她们当是病危时所应用的巫师的乐曲。朱熹的解说,很是合理。在其间,我们不仅可以明白古代招魂的宗教仪式,且也可以明白秦、汉以前我们南方民族对于东西南北及上下各方的想象的描状;较《山海经》简单而更近于真相些。所谓千仞的长人,九首的人,所谓土伯,所谓豕头纵目之人,都是很有趣的最早的神话的资料。


虚阁网(Xuges.com)
上一页 回目录 回首页 下一页